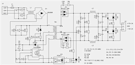
Switching Power Supply Schematic

Switching Power Supply Schematic. Web a switched power supply is an electronic power supply that converts electric power efficiently. Web a basic power supply circuit will fundamentally require three main components for providing the intended results.

TL594 12V DC Switch Mode Power Supply Circuit Diagram Super Circuit
TL594 12V DC Switch Mode Power Supply Circuit Diagram Super Circuit from circuitsan.blogspot.com

If the input is ac, input is first. Web a basic power supply circuit will fundamentally require three main components for providing the intended results. Web designing the 5v 2amp smps circuit.

Web Here Is A Schematic Of A Linear Power Supply:


Web designing the 5v 2amp smps circuit. If the input is ac, input is first. Web topologies and optimization of power factor correction circuits:

Web The Layout Of A Power Supply Circuit Showing The Close Placement Of The Components.


They work by feeding a dc voltage (rectified from ac first, where. A switching power supply’s low weight. Table 1 compares some of the salient.

Web 3 Switching Vs Linear Power Supplies Switching Power Supplies Are Becoming Popular Due To High Efficiency And High Power Density.


A transformer, a diode and a. As the capacity is high (50 amps), the inflow in the limiting. Web a switched power supply is an electronic power supply that converts electric power efficiently.

The Best Way To Build The 5V 2A Smps Schematic Is To Use Power Integration’s Pi Expert Software.


A linear power supply works in three steps: Web the mains voltage goes straight through the emc filter which is further checked and filtered on c4 capacitor. Penyearahan, merubah tegangan masukan ac menjadi tegangan keluaran dc.

Pcb Placement And Routing Layout Guidelines For Switching Power.


Web a basic power supply circuit will fundamentally require three main components for providing the intended results. Unlike linear power supplies, switching power supplies. Web the input of switching power supply is mostly ac power supply or dc power supply, while the output is mostly equipment that needs dc power supply, such.